Erdi Aslan

📍 İstanbul, Turkey
📱 +90 546 559 0822
🔗 GitHub
💼 LinkedIn
👀 Visitors: Loading...

About Me

I am an Electrical and Electronics Engineer with a growing focus on AWS cloud technologies and DevOps fundamentals. I have hands-on experience with AWS services through internships and personal projects, where I worked on containerized applications, serverless workflows, and basic CI/CD pipelines. I am currently preparing for the AWS Solutions Architect – Associate certification and actively improving my skills in cloud infrastructure, automation, and reliability. I am eager to learn, open to feedback, and motivated to start my career as a Junior Cloud Engineer where I can grow by working closely with experienced teams.

Skills

☁️ Cloud Technologies

AWS Lambda S3 API Gateway CloudFront Route 53 DynamoDB ECS Fargate Terraform

🔧 DevOps & Tools

CI/CD Docker Git GitHub Actions Python Linux

Work Experience

Jr. Cloud & Platform Engineer

Sufle | İstanbul, Turkey | February 2026 - Current
  • Supported the operation and management of AWS cloud infrastructure in platform environments.
  • Provisioned and managed cloud resources using Terraform and Terragrunt (Infrastructure as Code).
  • Used Jira for task tracking and sprint workflows and Confluence for technical documentation and knowledge sharing.
  • Worked with core AWS services including EC2, VPC, Security Groups, and IAM.
  • Participated in troubleshooting and operational support for cloud infrastructure.
  • Collaborated with engineering teams to support cloud-based application deployments.

Cloud Engineer Intern

Imona Technologies | İstanbul, Turkey | April 2025 - November 2025
  • Focused on cloud-based projects using AWS, with an emphasis on real-world, production-like architectures.
  • Worked hands-on with AWS Lambda, API Gateway, S3, CloudFront, IAM, CloudWatch, ECS Fargate, and ECR.
  • Built a Fargate Proof of Concept (PoC) by deploying a containerized application on ECS Fargate, using Amazon ECR for container images.
  • Contributed to an AI-powered avatar video generation pipeline using AWS services, including text-to-speech processing, service integrations, and storing outputs on Amazon S3.
  • Developed Python automation scripts to streamline internal workflows and reduce manual steps.
  • Implemented CI/CD pipelines using GitHub Actions and Docker for build & deployment automation.

Camp Counselor / Program Coordinator

Camp Baco | New York, USA | Summers 2023 & 2024
  • Provided summer camp counseling for children in an international environment.
  • Acted as an authorized staff member responsible for organizing and managing daily lesson schedules.
  • Worked closely with supervisors to ensure structured, safe, and effective program execution.

Projects

Cloud Resume Challenge — Serverless Web Application

Cloud Resume Challenge Architecture Diagram

This project is a fully serverless resume website built on AWS following the Cloud Resume Challenge. The frontend is hosted on S3 and delivered globally via CloudFront with SSL/TLS encryption. A visitor counter is implemented using API Gateway, Lambda, and DynamoDB, updating in real-time as users visit the site. The entire infrastructure is defined as code using Terraform and deployed through a CI/CD pipeline with GitHub Actions.

  • Amazon S3 — Static website hosting
  • Amazon CloudFront — Global CDN with SSL/TLS
  • AWS Certificate Manager — SSL certificate management
  • Amazon Route 53 — DNS and domain management
  • Amazon API Gateway — RESTful API endpoint
  • AWS Lambda (Python) — Serverless visitor counter logic
  • Amazon DynamoDB — NoSQL database for visitor count
  • Terraform — Infrastructure as Code (IaC)
  • GitHub Actions — CI/CD automation
→ View on GitHub

Fargate PoC

AWS ECS Fargate PoC Architecture Diagram

This PoC shows how a Node.js application is deployed on AWS ECS Fargate without managing servers. User traffic is secured and distributed via AWS managed services, the application runs in private subnets, connects to a managed database, and is deployed automatically through CI/CD.

  • Amazon CloudFront – CDN, SSL, caching
  • AWS WAF – Web application security
  • Application Load Balancer (ALB) – Traffic routing
  • Amazon VPC – Public & private subnet isolation
  • Amazon ECS (Fargate) – Serverless container runtime
  • Amazon ECR – Docker image registry
  • Amazon RDS (MySQL) – Managed relational database
  • NAT Gateway – Controlled outbound internet access
  • VPC Endpoints (ECR / S3) – Private AWS service access
  • Amazon CloudWatch – Logs, metrics, alarms
  • Amazon SNS – Alert notifications
→ View on GitHub

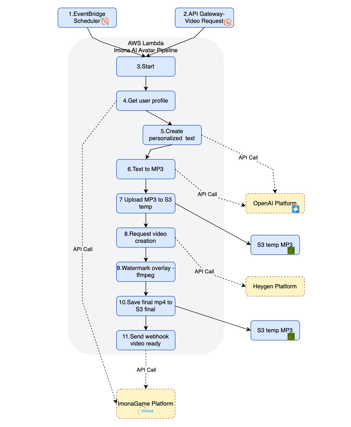
AI Avatar — AI-Driven Video Automation

AI Avatar Serverless Pipeline Diagram

This project is a serverless AI video generation pipeline. It is triggered by EventBridge (scheduled) or API Gateway (on-demand) and runs on AWS Lambda. Lambda generates personalized text with OpenAI, converts it to MP3, stores it in S3, and sends it to Heygen to create an avatar video. The video is watermarked using ffmpeg, saved to S3, and a webhook notifies the Imona platform when the video is ready.

  • EventBridge
  • API Gateway
  • AWS Lambda
  • OpenAI API
  • Amazon S3
  • Heygen API
  • Webhook (Imona Platform)

Education

Bachelor's Degree in Electrical and Electronics Engineering

Trakya University | Edirne, Turkey

Certifications

AWS Certified Cloud Practitioner

Amazon Web Services
→ View Credential

AWS Certified Solutions Architect – Associate

Amazon Web Services
→ View Credential